Workflow Templates

Mark Contact as Spam
Mark Contact as Spam Use Template Empower your agents with a shortcut button that allows them to quickly mark a contact as spam, adding a designated tag and automatically closing the conversation. By doing so, you can prevent the contact from being assigned to an agent in the future if they try to initiate another conversation. Benefits Included
Save valuable time by eliminating the need for support agents to engage with spam contacts
Improve support agents' overall response rate for reporting purposes by filtering out spam contacts from their workload
How It Works
Select the shortcut button when a spam contact appears.
Add a designated SPAM tag to the contact.
Close the conversation.

Routing: New & Returning Contacts
Use TemplateWhen someone messages your business, it is essential to differentiate between new and returning contacts in order to route them accordingly. By identifying the contact type, you can provide a personalized journey that caters to their specific needs, ultimately enhancing their experience when engaging with your business.Benefits Included
Build personalized interactions with contacts
Identify new leads for targeted engagement conversations
Streamline the conversation flow by reducing repetitive questioning for returning contacts
How It Works
Contact initiates a conversation by sending a message.
Validate whether the contact is a new or returning contact

Request Consent: Privacy
Use TemplateWhen someone messages your business, it is essential to obtain the contact's privacy consent to ensure compliance with privacy regulations and avoid any potential conflicts or dissatisfaction regarding your business policies. By requesting consent, you can enhance transparency and build trust with your contacts.Benefits Included
Ensure privacy compliance and protect contact rights
Enhance transparency and trust in data handling
Reduce conflicts by setting clear privacy policy expectations
How It Works
Contact initiates a conversation by sending a message.
Automatically sends your privacy policy to the contact.
Request the contact’s consent to the privacy policy.
Sends a thank you message and add a dedicated tag to the contact to indicate consent was granted.
If the contact fails to agree to the privacy policy, a consent fail message is sent, and the conversation will be closed.

Routing: VIP Contacts
Use TemplateWhen a customer reaches out to your business, it is essential to identify their VIP status to ensure they receive specialized service and priority handling. By leveraging data from your data warehouse, you can access customer information that helps determine their VIP status and route them accordingly. This personalized approach enhances your customer experience and reinforces their importance to your business.Benefits Included
Build personalized interactions with contacts
Prioritize VIP requests for prompt and exceptional service
Optimize the contact journey through data-driven routing decisions
How It Works
Contact initiates a conversation by sending a message.
Validates if the contact is associated with an email address.
Initiates an HTTP request to retrieve the contact’s data from your data warehouse.
Routes the contact based on the VIP status indicated in the retrieved data.
If the contact does not have an associated email address, a message is sent requesting their email address, which is then saved to their contact information. Subsequently, an HTTP request is initiated to retrieve their data from the data warehouse and route them accordingly.

Assignment: Least Open Contacts
Use Template When someone messages your business, it's essential to ensure they are efficiently assigned to a team member who can handle the conversation effectively. Automated assignment to team members with the least open contacts ensures that your contacts are assigned to the agent who currently has the least number of ongoing conversations. Benefits Included
Ensure all contacts have a designated owner
Save time compared to manual assignment processes
Improve response time efficiency by assigning contacts to agents with the least open contacts
How It Works
Contact initiates a conversation by sending a message.
Automatically sends a reply message to the contact.
Automatically assigns the contact to the team member who has the least open contacts.

Assignment: Round Robin
Use TemplateWhen someone messages your business, it's essential to ensure they are promptly assigned to a team member for handling the conversation. Round robin assignment ensures that your contacts are distributed evenly among your team members.Benefits Included
Ensure all contacts have a designated owner
Save time compared to manual assignment processes
Improve response time by assigning contacts to agents immediately
Distribute leads among agents fairly to avoid conflict over lead allocation
How It Works
Contact initiates a conversation by sending a message.
Automatically sends a reply message to the contact.
Automatically assigns the contact to a team member by round robin.
Sends a message to notify the contact that an agent has been assigned to assist them.

Assignment: Round Robin + Online Only
Use Template When someone messages your business, it's essential to ensure they are promptly assigned to an available online team member for immediate assistance. Round robin assignment limited to online users ensures that your contacts are distributed evenly among team members who are currently online. Benefits Included
Ensure all contacts are promptly assigned an owner
Save time compared to manual assignment processes
Improve response time by assigning contacts to online agents immediately
How It Works
Contact initiates a conversation by sending a message.
Automatically sends a reply message to the contact.
Automatically assigns the contact to an online team member by round robin.
Sends a message to notify the contact that an agent has been assigned to assist them.

Assignment: Unassign After Conversation Closes
Use TemplateWhenever a conversation is closed, automatically unassign the assigned agent from the contact. This streamlined process enables a fresh start when the conversation is reopened and allows for the assignment of a new agent to provide assistance. This optimization of resource allocation is particularly beneficial for sales and support agents who do not manage dedicated accounts.Benefits Included
Automate the unassignment process to optimize resource allocation
How It Works
User closes the conversation after the issue is resolved.
Unassign the agent from the contact.

Away Message
Use Template
When someone messages your business, it's essential to respond promptly. Automated away messages provide an immediate response and help manage contact expectations.Benefits Included
Immediate response to contacts
Inform contacts about when they can expect a reply
How It Works
Contact initiates a conversation by sending a message.
Automatically sends a reply message to the contact.

Away Message with Business Hours
Use Template When someone messages your business, it's essential to respond promptly based on your business hours. If a message is received within your business hours, automatically reply with a welcome message. On the other hand, if the message is received outside of your business hours, automatically reply with an away message. Benefits Included
Immediate response to contacts based on business hours
Standardized greeting for messages received within business hours
Inform contacts about when they can expect a reply for messages received outside of business hours
How It Works
Contact initiates a conversation by sending a message.
Validates if the message falls within the defined business hours.
If the message is within the business hours, an automated welcome message is sent to the contact.
If the message is outside the business hours, an automated away message is sent to the contact.

Welcome Message
Use Template When someone messages your business, it's essential to respond promptly. Automated welcome messages provide an immediate response and help manage contact expectations.Benefits Included
Immediate response to contacts
Standardized greeting and introduction to your business
How It Works
Contact initiates a conversation by sending a message.
Automatically sends a reply message to the contact.

Welcome Message & Ask For Email
Use Template When someone messages your business, it's crucial to respond promptly and gather their email for identification purposes. Automated welcome messages provide an immediate response to the contact, while email requests allow you to collect and save their email address.Benefits IncludedUse the collected email address to:
Merge contacts when a current contact messages you from a different channel
Gain lead qualification information
How It Works
Contact initiates a conversation by sending a message.
Automatically sends a reply message to the contact.
Validates if the contact is associated with an email address.
If the contact doesn't have an email address associated, a message is sent requesting their email address, which is then saved to the contact.

Welcome Message & Ask For Phone Number
Use Template When someone messages your business, it's crucial to respond promptly and gather their phone number for identification purposes. Automated welcome messages provide an immediate response to the contact, while phone number requests allow you to collect and save their phone number.Benefits IncludedUse the collected phone number to:
Merge contacts when a current contact messages you from a different channel
Gain lead qualification information
How It Works
Contact initiates a conversation by sending a message.
Automatically sends a reply message to the contact.
Validates if the contact is associated with a phone number.
If the contact doesn't have a phone number associated, a message is sent requesting their phone number, which is then saved to the contact.

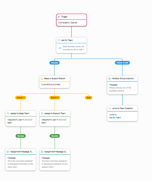
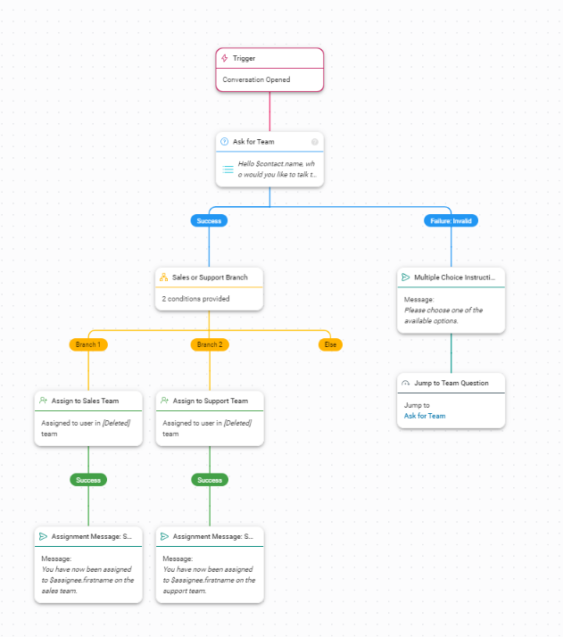
Multi-Team Routing: Multiple Choice by Contact
Use Template When someone messages your business, it's essential to route them to their desired team. By requesting the contact to select the team they would like to reach, you can ensure efficient routing and immediate assignment of contacts to the respective team member. Benefits Included
Efficiently route and assign contacts to their desired team
Save time compared to manual assignment processes
How It Works
Contact initiates a conversation by sending a message.
Automatically sends a message to ask the contact to choose the team they would like to talk to.
Route the contact to the desired team and assign it to a team member.
Sends a message to notify the contact that an agent has been assigned to assist them.

Welcome Message & Ask For Phone Number
Use Template When someone messages your business, it's crucial to respond promptly and gather their phone number for identification purposes. Automated welcome messages provide an immediate response to the contact, while phone number requests allow you to collect and save their phone number.Benefits IncludedUse the collected phone number to:
Merge contacts when a current contact messages you from a different channel
Gain lead qualification information
How It Works
Contact initiates a conversation by sending a message.
Automatically sends a reply message to the contact.
Validates if the contact is associated with a phone number.
If the contact doesn't have a phone number associated, a message is sent requesting their phone number, which is then saved to the contact.

Chat Menu
Use Template When someone messages your business, enhance their experience by automatically responding with a chat menu that presents popular inquiry topics. This enables the contact to browse through frequently asked questions (FAQs) about your business to find answers before being assigned to an agent.Benefits Included
Filter and address common FAQ questions automatically
Handle and manage high volume conversations efficiently
How It Works
Contact initiates a conversation by sending a message.
Automatically sends a reply message to the contact containing a chat menu.
Sends the relevant information messages to the contact based on the selection from the chat menu.
Assign the contact to a team member if the contact chooses to speak with an agent.

Issue Escalation
Use Template Empower your agents with a shortcut button that ensures adherence to the escalation process and enables them to provide a comprehensive summary when transferring issues to second-level support teams. This streamlined approach eliminates manual processes, improving the efficiency of your business operations. Benefits Included
Streamline and automate internal business processes
Improve collaboration and communication between teams
How It Works
Select the shortcut button when an escalation is necessary.
Fill out the shortcut form with the required data.
The conversation will be automatically assigned to the designated team, along with the attached summary note.

Multi-Team Routing: Multiple Choice by Contact
Use Template When someone messages your business, it's essential to route them to their desired team. By requesting the contact to select the team they would like to reach, you can ensure efficient routing and immediate assignment of contacts to the respective team member. Benefits Included
Efficiently route and assign contacts to their desired team
Save time compared to manual assignment processes
How It Works
Contact initiates a conversation by sending a message.
Automatically sends a message to ask the contact to choose the team they would like to talk to.
Route the contact to the desired team and assign it to a team member.
Sends a message to notify the contact that an agent has been assigned to assist them.

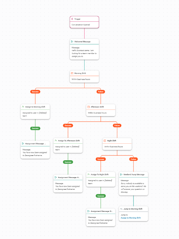
Multi-Team Routing: Shifts
Use Template When someone messages your business, it's essential to route them to the appropriate team based on their shift to ensure prompt assistance from available agents. Automated assignment and routing ensure that your contacts are assigned to the team members who are currently on duty during their respective shifts.Benefits Included
Efficiently route and assign contacts based on the current shift
Save time compared to manual assignment processes
How It Works
Contact initiates a conversation by sending a message.
Automatically sends a reply message to the contact.
Validates the business hours and assigns the contact to a team member based on the current shift.
Sends a message to notify the contact that an agent has been assigned to assist them.
If it is not the business hour of any shift, an away message is sent to the contact, and the contact is assigned to the team member on the morning shift to be handled during their shift.

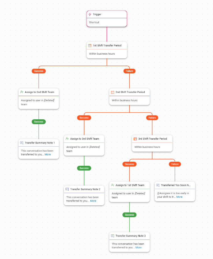
Shift Transfer
Use Template Empower your agents with a shortcut button that ensures adherence to the shift transfer process and enables them to provide a comprehensive summary when transferring contacts to the next shift as their own shift comes to an end. This streamlined approach eliminates manual handover processes, improving the efficiency of your business operations. Benefits Included
Automatically route open contacts to the next available shift
Streamline and automate internal business processes
Improve collaboration and communication between teams
How It Works
Select the shortcut button when a transfer is necessary as the shift is ending.
Fill out the shortcut form with the required data.
The contact will be automatically assigned to the team member of the next shift, along with the attached summary note.

Welcome Message: Channel Specific
Use Template When someone messages your business, it's important to deliver a tailored response based on the channel they are using. Channel-specific welcome messages allow for customized instant replies that are more relevant and provide a better greeting to contacts, taking into account the specific characteristics of each channel.Benefits Included
Immediate response to contacts
Customized greeting that aligns with the unique attributes of each channel
How It Works
Contact initiates a conversation by sending a message.
Automatically sends a customized reply message to the contact based on the channel type.

CSAT to Data Warehouse
Use Template Automatically send customers a CSAT (Customer Satisfaction) survey when any conversation is closed and save the data in CRM or data warehouse. This allows you to keep track of positive and negative customer feedback, enabling you to monitor satisfaction levels over time and make informed decisions to improve customer support. Benefits Included
Understand customer satisfaction levels and identify areas for improvement
Track data to gain insights into customer preferences, needs, and expectations
Identify dissatisfied customers and provide an opportunity to address their concerns, potentially turning them into loyal customers
How It Works
User closes the conversation after the issue is resolved.
Automatically sends a rating message to the contact.
Saves the rating as a variable after the contact’s response.
Sends a follow up message based on the response to ask for further feedback.
Sends the rating response, feedback, conversation data and assignee data to your CRM or data warehouse via HTTP request.


CSAT to Google Sheet
Use Template Automatically send customers a CSAT (Customer Satisfaction) survey when any conversation is closed and save the data in Google Sheets. This allows you to keep track of positive and negative customer feedback, enabling you to monitor satisfaction levels over time and make informed decisions to improve customer support.Benefits Included
Understand customer satisfaction levels and identify areas for improvement
Track data to gain insights into customer preferences, needs, and expectations
Identify dissatisfied customers and provide an opportunity to address their concerns, potentially turning them into loyal customers
How It Works
User closes the conversation after the issue is resolved.
Automatically sends a rating message to the contact.
Saves the rating as a variable after the contact’s response.
Sends a follow up message based on the response to ask for further feedback.
Saves the rating response, feedback, conversation data and assignee data to the connected Google Sheets.


Last updated